The Office of Law
Permanent URI for this community
Browse
Browsing The Office of Law by Title
Now showing 1 - 7 of 7
Results Per Page
Sort Options
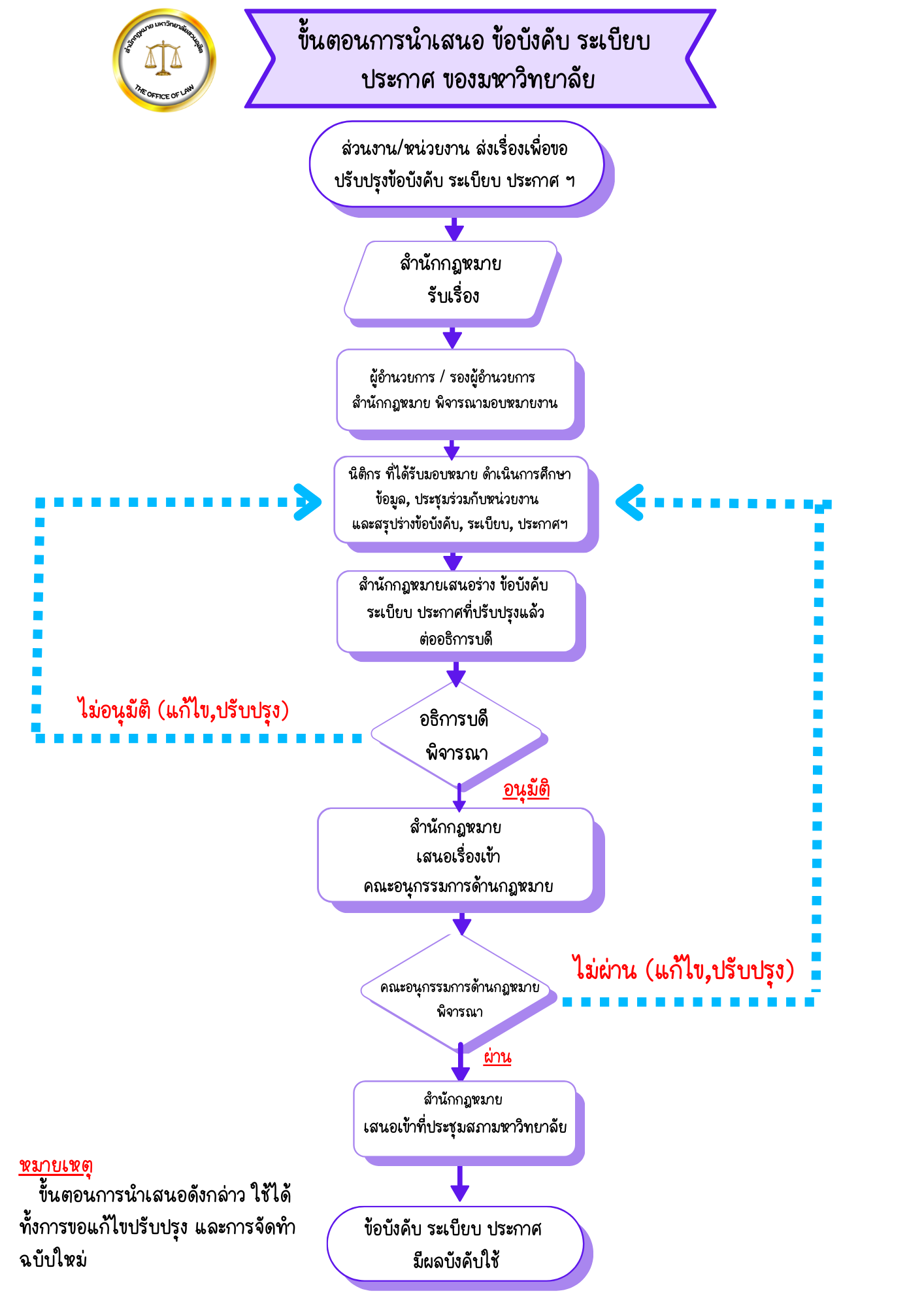
Item ขั้นตอนการดำเนินงาน เรื่องร้องทุกข์ ด้านวินัยและการอุทธรณ์ ตามระเบียบมหาวิทยาลัยสวนดุสิต(2025-05-02) สำนักกฎหมายขั้นตอนการดำเนินงาน เรื่องร้องทุกข์ ด้านวินัยและการอุทธรณ์ ตามระเบียบมหาวิทยาลัยสวนดุสิตItem ขั้นตอนการนำเสนอ ข้อบังคับ ระเบียบ ประกาศ ของมหาวิทยาลัย(2025-02-28) สำนักกฎหมายขั้นตอนการนำเสนอ ข้อบังคับ ระเบียบ ประกาศ ของมหาวิทยาลัยItem จดหมายข่าว(2025-10-20)เมื่อวันที่ 20 -21 ตุลาคม 2568 ว่าที่ ร.อ.ศักดา ศรีทิพย์ รองผู้อำนวยการสำนักกฎหมาย ได้ช่วยเหลือดำเนินคดีทางอิเล็กทรอนิกส์ให้กับ สหกรณ์ออมทรัพย์มหาวิทยาลัยสวนดุสิต จำกัด ผ่านระบบ eFillingcoj ศาลยุติธรรม และสืบพยานผ่านระบบ Google Meet ต่อศาลจังหวัดกาฬสินธุ์ และศาลจังหวัดกันทรลักษ์Item ระเบียบมหาวิทยาลัยสวนดุสิต ว่าด้วยหลักเกณฑ์ อัตรา และวิธีการเบิกจ่ายเงินสงเคราะห์พนักงานมหาวิทยาลัย กรณีเสียชีวิต(2025-06-19)เนื่องด้วยมหาวิทยาลัยสวนดุสิตได้มีการปรับปรุง "ระเบียบมหาวิทยาลัยสวนดุสิต ว่าด้วย หลักเกณฑ์ อัตรา และวิธีการเบิกจ่ายเงินสงเคราะห์พนักงานมหาวิทยาลัยสวนดุสิต กรณีเสียชีวิต" เพื่อเพิ่มสวัสดิการและสิทธิประโยชน์ให้แก่พนักงานมหาวิทยาลัย สำนักกฎหมายจึงได้ทำตารางเปรียบเทียบความแตกต่างหลักเกณฑ์และอัตราการจ่ายเงินสงเคราะห์ของระเบียบฯ นี้ ข้อ 7 ฉบับปี พ.ศ. 2560 (ยกเเลิก) และ ข้อ 8 ฉบับปี พ.ศ. 2568 (ใหม่)Item รายงานผลการดำเนินงานคณะอนุกรรมการด้านกฎหมาย ประจำปีงบประมาณ พ.ศ. 2567(2024-09-30) สำนักกฎหมายรายงานผลการดำเนินงานคณะอนุกรรมการด้านกฎหมาย ประจำปีงบประมาณ พ.ศ. 2567Item สำนักกฎหมาย ประชุมบุคลากรของสำนักกฎหมาย(2025-11-10)เมื่อวันที่ 10 พฤศจิกายน 2568 ผู้ช่วยศาสตราจารย์ ดร.พิทักษ์ จันทร์เจริญ อธิการบดีมหาวิทยาลัยสวนดุสิต เป็นประธานประชุมบุคลากรของสำนักกฎหมาย และว่าที่ร้อยตรี ดร.วราธร อภิรัตน์ ผู้อำนวยการสำนักงานมหาวิทยาลัย เข้าร่วมการประชุมในครั้งนี้ โดยมีวาระเรื่องโครงสร้างของสำนักกฎหมาย เรื่องเวลาทำงานของผู้ปฎิบัติงานในสำนักกฎหมาย เรื่องสรุปงานของสำนักกฎหมาย และแนวทางปรับปรุงงานของสำนักกฏหมายในปีต่อไป ณ ห้องประชุมชั้น 5 อาคารสำนักงานมหาวิทยาลัยItem "เล่าชีวิต ณ สวนดุสิต ด้วยหัวใจใกล้ชิดสิ่งแวดล้อม" สวนดุสิตในมิติสิ่งแวดล้อม(2024-07-31) สำนักกฎหมาย; นนทนันทน์ วรรณแมน (นิติกร)บทความนี้กล่าวถึงประสบการณ์และความประทับใจของผู้เขียนที่มีต่อมหาวิทยาลัยสวนดุสิต (SDU) ซึ่งมีบรรยากาศที่เต็มไปด้วยความร่มรื่นและเอื้อต่อการเรียนรู้เรื่องสิ่งแวดล้อม ผู้เขียนได้นำเสนอแนวคิดเกี่ยวกับ “สิ่งแวดล้อม” โดยแบ่งออกเป็นสองประเภทหลัก ได้แก่ สิ่งแวดล้อมที่เกิดขึ้นเองตามธรรมชาติ และสิ่งแวดล้อมที่มนุษย์สร้างขึ้น พร้อมอธิบายองค์ประกอบต่างๆ ของสิ่งแวดล้อม รวมถึงแนวทางการอนุรักษ์และแก้ไขปัญหามลพิษ เช่น ปัญหาฝุ่นละออง PM 2.5 มหาวิทยาลัยสวนดุสิต ส่งเสริมการอนุรักษ์สิ่งแวดล้อมผ่านการจัดการพื้นที่สีเขียว การคัดแยกขยะ และกิจกรรมที่สนับสนุนความยั่งยืน นอกจากนี้ บทความยังกล่าวถึงแนวทางปฏิบัติที่ช่วยลดผลกระทบทางสิ่งแวดล้อม ทั้งในระดับมหาวิทยาลัยและระดับสังคม โดยเน้นให้ทุกคนมีจิตสำนึกและร่วมมือกันดูแลสิ่งแวดล้อมเพื่อให้เกิดความสมดุลระหว่างมนุษย์กับธรรมชาติอย่างยั่งยืน